RC2014 Pro Kit
- Site: https://rc2014.co.uk/
- Official store (EU): https://z80kits.com/shop/rc2014-pro/
The RC2014 Pro CPM Kit is a modular computer with an 12 slot enhanced backplane. It has a Z80 CPU running at 7.3728MHz, 64k RAM, Microsoft BASIC and SCM on ROM, or CP/M 2.2 on Compact Flash and communicates over serial at 115,200bps via a Zilog SIO/2 UART. The backplane allows expansion modules such as official RC2014 Modules or a selection of 3rd party “Designed for RC2014″ modules. The design is simple, and the standard 0.1” pitch headers encourages building your own add-ons.
Pro Backplane
1 RC2014 BACKPRO PCB
1 2.1mm Power Jack
12 40 Way SIL Socket
5 20 Way SIL Socket
12 100nf
1 Tactile Switch
1 2k2 Resistor
1 3mm Green LED
1 330r resistor
1 Jumper
1 USB Barrel Lead
5 40x2 RA Header
1 RA Toggle Switch
1 2 Screw Terminal
6 Rubber Foot
1 2 pin RA Header
Dual Clock
1 RC2014 DUAL CLOCK PCB
1 2x40 pin RA Header
5 14 pin narrow DIL socket
1 74HCT04
1 74HCT00
1 74LS393
1 74HCT74
1 74LS02
1 7.3728 Mhz Xtal
2 22pf ceramic cap
4 100nf
1 1M resitor
1 1k resistor
1 10K resistor
3 2K2 resistor
1 47uf 25v electrolytic
1 22uf 25v electrolytic
1 1N4148
1 RA Tactile Switch
5 10 pin header
1 8 Way SIL Socket
CPU
1 Z80 CPU 2.1 PCB
1 2x40 pin DIL socket
1 Zilog Z80 CPU
1 40 pin RA Header
1 100nf
4 10k
Pageable ROM
1 RC2014 PAGEROM PCB
1 28 pin wide ZIF socket
1 2x40 pin RA Header
11 3 pin header
1 10 pin header
8 Jumper
1 16 pin narrow DIL socket
4 14 pin narrow DIL socket
5 100nf
1 74LS393
1 74HCT04
2 74LS32
1 74HCT138
5 10K resistor
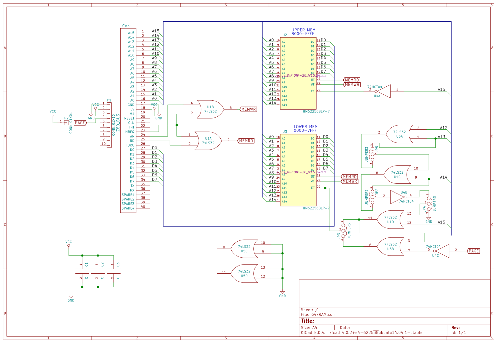
64k RAM
CP/M: The Page Pin from the ROM needs to be connected to the Page Pin on the RAM. If you have the Backplane Pro and have installed the double header pins supplied with that then nothing further needs to be done.
1 2x40 pin RA Header
2 28 pin wide DIL socket
3 14 pin narrow DIL socket
2 74LS32
1 74LS04
2 62256 RAM
3 100nf capacitors
4 3 pin header
4 jumper
Jumper settings for the start address are as follows
0x0000 0x1000 0x2000 0x4000
0== ==0 0== ==0
0== ==0 ==0 ==0
0== ==0 ==0 0==
==0 ==0 ==0 ==0
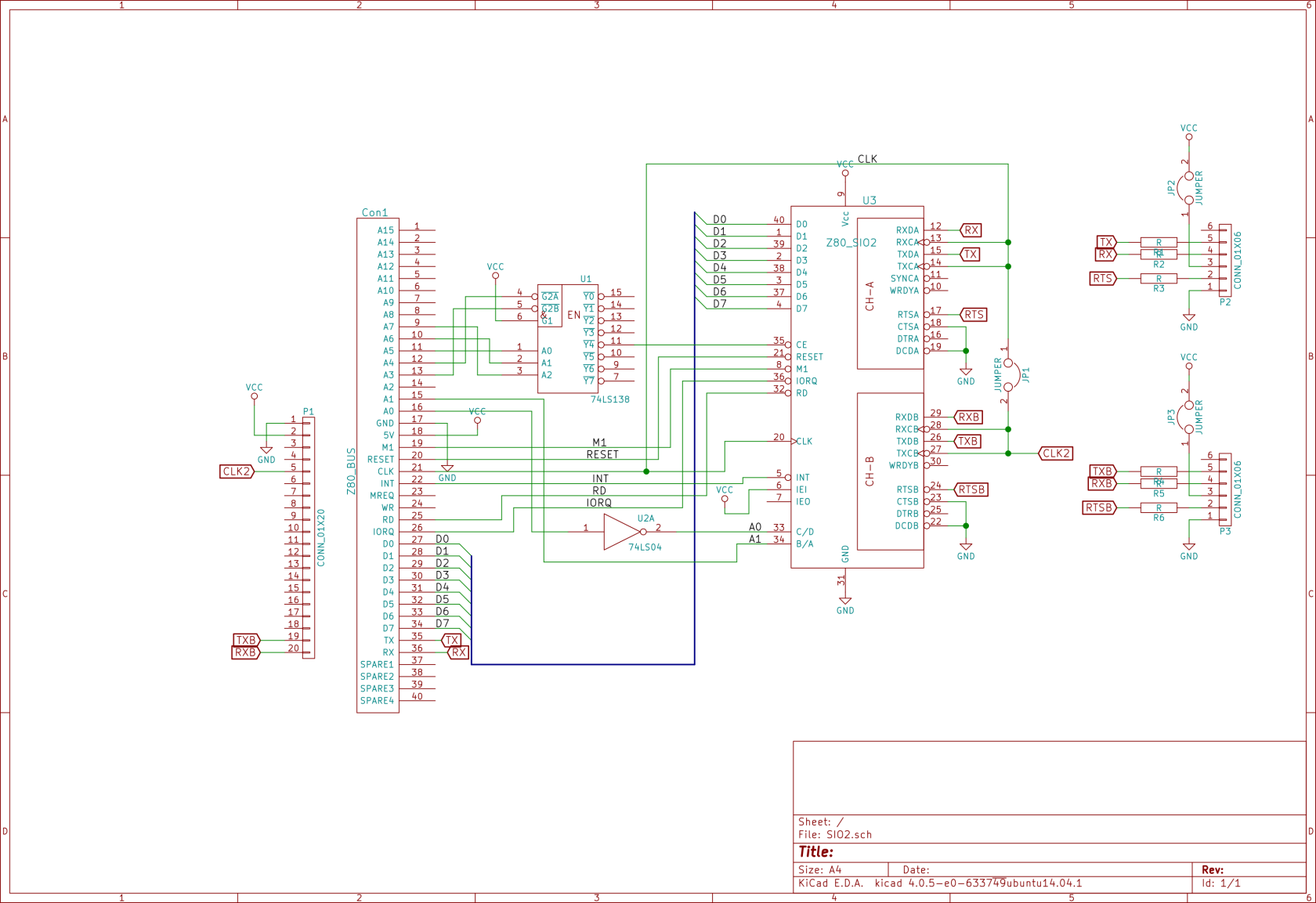
SIO/2 Serial Module
1 RC2014 DUAL SERIAL PCB
1 40x2 RA Header
1 40 pin wide DIL socket
1 16 pin narrow DIL socket
1 14 pin narrow DIL socket
1 SIO/2
1 74HCT138
1 74HCT04
6 1k resistor
2 6 pin RA Header
3 2 pin RA Header
3 Jumper
Compact Flash Module v2
1 RC2014 CFLASH PCB
1 Compact Flash Socket
1 40 pin RA Header
1 16 pin narrow DIL socket
2 14 pin narrow DIL socket
3 100nf
1 74HCT138
1 74HCT32
1 74HCT74
1 330R resistor
4 1K resistor
1 3mm Green LED
Configuration
All four jumers to right hand setting.
Top 3 jumpers set start address to 0x0000.
Bottom jumper sets lower 32k to be paged in or out from Pageable ROM board.Note that the B option for BASIC will not work with this hardware set up. If you want to use BASIC from ROM set the A15 Page Selection jumper to 0. A better solution though is to download a copy of mbasic or BBC Basic to CP/M, which then allows you to use the compact flash card for storage
- https://rc2014.co.uk/troubleshooting/simple-guide-to-getting-cp-m-running-on-rc2014/
- RC2014-Pro-24886009-Jumper-Settings.pdf
Address space mapping
Memory
| Range |
Function |
0x0000 - 0x7FFF (32k) |
ROM / RAM - ROM is initially paged in and can be paged out |
0x8000 - 0xFFFF (32k) |
RAM |
I/O
| Range |
Bit pattern (A0-A7) |
Function |
|
|
|
Compact Flash - low 3 bytes select register |
|
|
|
Page ROM in and RAM out - reset by IO to port 48 |
|
|
|
Page ROM / RAM in and out - toggle by IO to port 56 |
|
|
|
SIO2 - bits 0 an 1 select ports C/D and B/A |
|
|
Shadow: Compact Flash |
|
0xB0 - 0xB7 |
Shadow: Page out ROM |
|
|
|
Shadow: Page out ROM / RAM |















